9  Distribuição Normal e Outras Distribuições

Conceitos Inciciais

Author

Alexandre Nicolella

Published

March 12, 2026

9.1 O Modelo Normal

9.1.1 A Distribuição Normal

Um dos principais modelos de probabilidade. É essencial para inferência estatística (distribuição Gaussiana).

NoteDEFINIÇÃO

A variável aleatória \(X\) tem distribuição normal com Média \(\mu\) e Variância \(\sigma^{2}\), onde \(-\infty<\mu<+\infty\) e \(0< \sigma^{2}< \infty\). Sua densidade é dada por:

\[f(x;\mu, \sigma^{2})=\frac{1}{\sigma \sqrt{2 \pi }} e^{\frac{-(x-\mu)^{2}}{2 \sigma^{2}}}\]

Onde \(-\infty<x<+\infty\)

Uma Distribuição Normal com parâmetros \(\mu\) e \(\sigma^{2}\) pode ser representada graficamente como:

rm(list = ls(all.names = TRUE)) #will clear all objects includes hidden objects.
x<-seq(-3,3,0.1)
fdnorm<-dnorm(x = x, mean = 0, sd=1)  
fdanorm<-pnorm(q = x, mean = 0, sd=1)
curve(dnorm(x,0,1),xlim=c(-3,3),main='',xaxt="n",xlab="z", ylab="f(x)",
      col="darkblue",cex.axis=0.65, cex.lab=0.8) 
axis(1,at=c(-1, 0, 1),labels =
       c("-DP(X)","E(x)","DP(x)"),cex.axis=0.65, cex.lab=0.8) 
lines(x=c(0,0),y=c(0,fdnorm[x==0]),lty=2, col="black") 
lines(x=c(1,1),y=c(0,fdnorm[x==1]),lty=2, col="black")
lines(x=c(-1,-1),y=c(0,fdnorm[x==-1]),lty=2, col="black")

Distribuição Normal

Para entender melhor a distribuição Normal e a relação entre a média e o desvio padrão \(\sigma\) (- lembrando que \(\sigma=\sqrt{variância}\)) é interessante notar a proporção nos intervalos de desvio-padrão.

Ou seja, a fração da área abaixo da curva \(f(x)\) quando temos as seguintes amplitudes,tabela 1, da variável x na distribuição:

Tabela 1: Intervalos de desvios e probabilidade

Amplitude Proporção
\(\mu\pm\sigma\) \(68,3\%\)
\(\mu\pm2\sigma\) \(95,5\%\)
\(\mu\pm3\sigma\) \(99,7\%\)

A figura 2 abaixo representa graficamente o que está colocado na tabela1. Observa-se que a probabilidade de estra entre +1 e -1 desvio padrão é de 68,3%. Isso é válido para qualquer distribuição normal INDEPENDENTE da média e desvio padrão.

Vejamos um exemplo de 3 distribuições normais, \(X~N(10,9)\), \(Y~N(200,100)\) e \(Z~N(0,1)\). Dessa forma a chance de estar entre a esperança \(\mu\) e um desvio padrão, \(\sigma\), ou seja, entre 10 e 13 para X, entre 200 e 210 para Y e entre 0 e 1 para Z, é de 34,15%. Isso vale para qualquer intervalo de desvio (-1,+1); (-1.3,+1.3); (-3,+3) !!!!

Relação entre o desvio padrão e amplitude da Normal

9.1.2 Momentos:

Os primeiros dois momentos da distribuição normal são:

NoteDEFINIÇÃO

Esperança: \[E(X)=\mu\]


Variância: \[Var(X)=\sigma^{2}\]

Dessa forma para a distribuição normal as seguintes características são verdadeiras:

  • Se X é normalmente distribuída então \(X \sim N(\mu ,\sigma ^{2})\)

  • Como pode ser visto na figura 1, a densidade da distribuição é simétrica. Ou seja, para todo \(x\) real é verdade que:

\[f(\mu + x; \mu, \sigma ^{2}) = f(\mu - x; \mu, \sigma ^{2})\]

9.1.3 Normal Padronizada

9.1.3.1 O Modelo

Um caso especial da distribuição normal é aquela que possui média 0 e desvio padrão igual a 1. Recebe até um nome diferenciado, distribuição normal padrão.

NoteDEFINIÇÃO

Uma variável Z normal padrão (ou reduzida) é uma distribuição Normal com parâmetros \(\mu=0\) e \(\sigma=1\), tal que \(Z \sim N(0 ,1)\).

Assim, essa variável aleatória Z, possui a seguinte f.d.p.:

\[\phi(Z)= \frac{1}{\sqrt{2\pi}} e^{\frac{-z^{2} }{2}}\]

\(-\infty < Z < \infty\)

9.1.3.2 Padronização

NoteTEOREMA

Seja \(X\) uma variável distribuída normalmente, tal que \(X \sim N(\mu ,\sigma ^{2})\) então temos uma variável \(Z\) padronizada a partir de \(X\) tal que:

\[Z=\frac{X-\mu}{\sigma}\]

A variável \(Z\) terá os seguintes momentos: \(E(Z)=0\) e \(Var(Z)=1\)


Prova:

  1. Média:

\[E(Z)=E(\frac{X-\mu}{\sigma})\]

\[=\frac{1}{\sigma} E(X-\mu)\]

\[=\frac{1}{\sigma} [E(X)-E(\mu)]\]

\[=\frac{1}{\sigma} [E(\mu)-E(\mu)] =0\]

  1. Variância:

\[Var(Z)=E(Z ^{2})-E(Z) ^{2}\]

Note que:

\[E(Z ^{2}) = \frac{1}{\sigma^{2}}[E(x-\mu)]^{2}\]

\[=\frac{\sigma^{2}}{\sigma^{2}} = 1\]

E encontramos acima que \(E(Z)=0\). Portanto:

\[Var(Z)=E(Z ^{2})-E(Z) ^{2}\] \[= 1 - 0 = 1\]

9.1.3.3 Função Distribuição Acumulada

NoteDEFINIÇÃO

A f.d.a. \(F(y)\) de uma v.a. normalmente distribuída \(X\) com média \(\mu\) e variância \(\sigma^{2}\) é:

\[F(y)=\int_{-\infty}^{y} f(x;\mu,\sigma^{2})dx\ \ \ \ \ y \in \mathbb{R}\]

Onde \(f()\) é a função de densidade de probabilidade.

Para a normal padrão temos a seguinte f.d.a:

\[\Phi(y)=\int_{-\infty}^{y} \phi(Z)= \frac{1}{\sqrt{2\pi}}\int_{-\infty}^{y} e^{\frac{-z^{2} }{2}}dz\]

Onde \(\phi(Z)\) é a função de densidade de probabilidade.

As integrais acima correspondem à Área sob \(f(x)\) ou \(\phi(Z)\) no intervalo de \(-\infty\) e \(y\). A figura abaixo representa a área entre \(-\infty\) e 1 (figura à esquerda) de uma normal padrão com função de densidade \(\phi()\) . Já a figura à direita representa a distribuição acumulada \(\Phi()\).

x<-seq(-3,3,0.1) 
fdnorm<-dnorm(x = x, mean = 0, sd=1)   
fdanorm<-pnorm(q = x, mean = 0, sd=1)
par(mfrow=c(1,2))
regiao=seq(-3,1.5,0.01)
cord.x <- c(min(regiao),regiao,max(regiao))
cord.y <- c(0,dnorm(regiao),0) 
curve(dnorm(x,0,1),xlim=c(-3,3),main='f.d.p',xlab="z",type="l",
      col="darkblue",lwd=2, ylab="f(z)",xaxt="n",cex.axis=0.65, cex.lab=0.8 ) 
axis(1,at=c(-3,-2,-1, 0, 1, 1.5,2, 3),labels =
       c(-3,-2,-1,0,1,"y",2, 3),cex.axis=0.65, cex.lab=0.8) 
polygon(cord.x,cord.y,col='lightgray')

regiao=seq(-3,1.5,0.01)
cord.x <- c(min(regiao),regiao,max(regiao))
cord.y <- c(0,pnorm(regiao),0) 
curve(pnorm(x,0,1),xlim=c(-3,3),main='f.d.a.',xlab="z",type="l",
      col="darkblue",lwd=2, ylab="F(z)",xaxt="n",cex.axis=0.65, cex.lab=0.8 ) 
axis(1,at=c(-3,-2,-1, 0, 1, 1.5,2, 3),labels =
       c(-3,-2,-1,0,1,"y",2, 3),cex.axis=0.65, cex.lab=0.8) 
polygon(cord.x,cord.y,col='lightgray')

Função Distribuição de Probabilidade Normal e Função Distribuição Acumulada Normal

Suponha que \(X \sim N(\mu ,\sigma ^{2})\) e queremos calcular:

\[P(a<X<b)=\int_{a}^{b}f(x) dx\]

Tal que \(f(x)\) é a f.d.p. da distribuição Normal. A Figura 5 contém a representação do que queremos calcular.

x<-seq(0,20,0.1) 
fdnorm<-dnorm(x = x, mean = 10, sd=3)   
regiao=seq(12,15,0.1)
cord.x <- c(min(regiao),regiao,max(regiao))
cord.y <- c(0,dnorm(regiao, mean=10, sd=3),0) 
curve(dnorm(x,10,3),xlim=c(0,20),xlab="x",type="l", 
      col="darkblue",lwd=2, ylab="f(x)",xaxt="n",main="P(a<X<b)",
      cex.axis=0.65, cex.lab=0.8, cex.main=0.7 ) 
axis(1,at=c(0,7, 10, 12,13, 15,20),labels =
       c(0, 7, 10, "a",13,"b",20),cex.axis=0.65, cex.lab=0.8) 
polygon(cord.x, cord.y, col='lightgray')

Calculando a probabilidade para a Distribuição Normal

É importante ressaltar que o cálculo da área, entre a e b, só pode ser obtido por integração numérica. Para cada distribuição, com seu \(\mu\) e \(\sigma\) próprios, teríamos que (re)calcular qual a \(P(a<X<b)\).

Então, para simplificar o problema, tentamos fazer a medida em termos de desvio padrão. Quanto que desvimos da média em desvio padrões. Para isso, padronizamos os valores, ouseja, achamos seus equivalentes na distribuição normal padrão. Essa já possui as probabilidades calculadas e disponibilizadas na tabela da Normal Padrão.

Assim, após a transformação em Normal padrão, passamos do cálculo da \(P(a<X<b)\) para a \(P(a*<Z<b*)\), onde \(Z \sim N(0 , 1)\)

Podemos consultar o valor da \(P(a*<Z<b*)\) já calculado e reportado na tabela da Normal Padrão. A figura 6 abaixo mostra graficamente tal transformação:

par(mfrow=c(2,1))
x<-seq(0,20,0.1) 
fdnorm<-dnorm(x = x, mean = 10, sd=3)   
regiao=seq(12,15,0.1)
cord.x <- c(min(regiao),regiao,max(regiao))
cord.y <- c(0,dnorm(regiao, mean=10, sd=3),0) 
curve(dnorm(x,10,3),xlim=c(0,20),xlab="x",type="l", 
      col="darkblue",lwd=2, ylab="f(x)",xaxt="n",main="P(a<X<b)",
      cex.axis=0.65, cex.lab=0.8, cex.main=0.7 ) 
axis(1,at=c(0,7, 10, 12,13, 15,20),labels =
       c(0, 7, 10, "a",13,"b",20),cex.axis=0.65, cex.lab=0.8) 
polygon(cord.x, cord.y, col='lightgray')

z<-seq(-3,3,0.1) 
fdnorm<-dnorm(x = x, mean = 0, sd=1)   
regiao=seq(0.66,1.66,0.1)
cord.x <- c(min(regiao),regiao,max(regiao))
cord.y <- c(0,dnorm(regiao, mean=0, sd=1),0) 
curve(dnorm(x,0,1),xlim=c(-3,3),xlab="z",type="l", 
      col="darkblue",lwd=2, ylab="f(z)",xaxt="n",main="P(a'<Z<b')",
      cex.axis=0.65, cex.lab=0.8, cex.main=0.7 ) 
axis(1,at=c(-3,1, 0, 0.66 ,1, 1.66, 3),labels =
       c(-3, 1, 0, "a'",1,"b'",3),cex.axis=0.65, cex.lab=0.8) 
polygon(cord.x, cord.y, col='lightgray')

Relação entre as Distribuições Normais e a Normal Padrão
TipEXEMPLO

Calcule a \(P(0\leq Z \leq Z_c)\) para \(Z_c=1,73\)

Consultando a tabela da Normal Padrão:

\(P(0\leq Z \leq 1,73)=0,45818\)

A Figura abaixo mostra como consultamos tal valor na tabela Normal Padrão extraída do livro de Morettin e Bussab (2010).

Figure 9.1: Consulta à tabela Normal Padrão para o exemplo apresentado
TipEXEMPLO

Depósitos no Banco Ribeirão em janeiro (x) são distribuídos normalmente com média 10000,00 e d.p. 1500,00

Seleciona-se um depósito ao acaso, qual a probabilidade de o depósito ser de:

  1. 10 000 ou menos

  2. Um valor entre 12 000 e 15 000

  3. Maior que 20 000

\[P(X<10000)=P(Z \leq \frac{10000-10000}{15000})=P(Z\leq 0) = 0,5\]

Portanto, a probabilidade é de \(50\%\)

\[P(12000<X<15000)=P(\frac{12000-10000}{15000} < Z < \frac{10000-10000}{15000})\]

\[= P(\frac{4}{3} < Z < \frac{10}{3})\]

\[=P(1,33<Z<3,333)\]

\[=0,49957 - 0,40824 = 0,09133\]

Portanto, a probabilidade é de \(9,1\%\)

\[P(X>20000)=P( Z > \frac{20000-10000}{15000})\]

\[= P(Z>6,67) \cong 0\]

Portanto, a probabilidade é praticamente zero.

O exemplo no R:

pnorm(10000,mean=10000,sd=1500)
[1] 0.5
pnorm(15000,mean=10000,sd=1500)-pnorm(12000,mean=10000,sd=1500)
[1] 0.09078216
1-pnorm(20000,mean=10000,sd=1500)
[1] 1.308398e-11
TipEXEMPLO

A altura de 10000 alunos tem distribuição normal com \(\mu=170\) cm e \(\sigma=5\) cm.

  1. Qual o número esperado de alunos com altura superior a 165 cm?

  2. Qual é o intervalo simétrico ao redor da média que contém 75% dos alunos?

\[P(X>165)= P(Z>\frac{165-170}{5})\]

\[= P(Z>-1)\]

\[=P(Z<1) = 0,34134 + 0,5 = 0,84134\]

Portanto, o número espero de alunos é de 8413 (84,13% de 10000)

\[P(-a<Z<a)=0,75\]

\[P(Z<a)=0,375\]

\[a=1,15\]

Disto segue que:

\[1,15= \frac{X-170}{5}\]

\[X_1= 175,75 \ e \ X_2=164,25\]

9.2 O Modelo Exponencial

Útil nas aplicações de contabilidade de sistemas.

9.2.1 O Modelo Exponencial

NoteDEFINIÇÃO

A v.a T tem distribuição exponencial com parâmetros \(\beta>0\) se sua f.d.p. tem a seguinte forma

\[f(t,\beta)=\left\{\begin{matrix} \frac{1}{\beta}e^{\frac{-t}{\beta}}, \ se\ t\geq 0 \\ 0 , \ se\ t< 0 \end{matrix}\right.\]

Tal que \(T \sim Exp(\beta )\)

9.2.2 Momentos da Distribuição

A distribuição T possui os seguintes Momentos :

NoteDEFINIÇÃO

Esperança:

\[E(T)=\beta\]


Variância:

\[Var(T)=\beta^{2}\]

Considere a distribuição Exponencial para \(\beta=1\) e \(\beta=4\), ou seja, as esperanças.

par(mfrow=c(1,2))
curve(dexp(x,1),xlim=c(0,5),main="f.d.p para X~exponencial(1)",
      xlab="x",type="l", col="darkblue",lwd=2, ylab="f(x)",
      cex.axis=0.65, cex.lab=0.8, cex.main=0.7)
curve(dexp(x,4),xlim=c(0,5),main="f.d.p para X~exponencial(4)",
      xlab="x",type="l", col="darkblue",lwd=2, ylab="f(x)",
      cex.axis=0.65, cex.lab=0.8, cex.main=0.7)

Distribuição de probabilidade exponecial e Distribuição exponencial acumulada

9.2.3 Função Distribuição Acumulada

NoteDEFINIÇÃO

A Distribuição Exponencial possui a seguinte F.d.a:

\[F(t) = \begin{cases} 1 - e^{\frac{-t}{\beta}}, & \text{se } t \ge 0 \\ 0, & \text{se } t < 0 \end{cases}\]

TipEXEMPLO

O tempo de vida de uma bactéria é uma v.a. com distribuição exponecial com parâmetro \(\beta=500\), portanto, E(T)=500. Qual a probabilidade de que uma bactéria viva acima da média?

\[P(T>500)=\int_{500}^{\infty}f(t)dt\]

\[= \frac{1}{500}\int_{500}^{\infty} e^{\frac{-t}{500}} dt\]

\[=\frac{1}{500}[-500e^{\frac{-t}{500}}]^{\infty}_{500}\]

\[= e^{-1}= 0,3678\]

Portanto, a probabilidade é de 36,7%

Fazendo o exemplo no R:

1-pexp(500,rate=1/500)
[1] 0.3678794

9.3 Aproximação da Binomial pela Normal

9.3.1 Relembrando a Binomial

TipEXEMPLO

Considere uma moeda honesta tal que sair cara indica sucesso e coroa indica fracasso. Lançando a moeda 3 vezes, qual a probabilidade de 2 sucessos?

Temos as seguintes possibilidades:

\[A =\{SSF, SFS, FSS\}\]

Então segue que:

\[P(SSF)= \frac{1}{2}. \frac{1}{2}. \frac{1}{2} = \frac{1}{8}\]

\[= p p . q = p^{2}. q\]

Logo \(P(A)=\frac{3}{8} = 3 p^{2}. q\)

A tabela abaixo contém o cálculo da probabilidade do problema acima:

Sucessos Prob p=1/2
0 \(q^{3}\) 1/8
1 \(3pq^{2}\) 3/8
2 \(3p^{2}q\) 3/8
3 \(p^{3}\) 1/8

9.3.1.1 Momentos:

NoteDEFINIÇÃO

A distribuição binomial possui os seguintes Momentos:

\(E(x)=n. p\)

\(Var(x)=n.p.q\)

E temos que:

\[P(x=k)=\begin{pmatrix} n \\ k \end{pmatrix} p ^{k} q ^{n-k}\]

9.3.2 Aproximação Normal à Binomial

Suponha uma variável Y distribuída pela binomial com parâmetros \(n=10\) e \(p=\frac{1}{2}\). Suponha que queremos calcular \(P(Y \geq 7)\). Isso equivale a calcular:

Sucessos Prob p=1/2
7 \(\binom{10}{7}p^{7}q^{3}\) 0,11718
8 \(\binom{10}{8}p^{8}q^{2}\) 0,04394
9 \(\binom{10}{9}p^{9}q^{1}\) 0,00977
10 \(\binom{10}{10}p^{10}\) 0,00098
  • Note que:

\[\binom{10}{7}=\frac{10!}{7! 3!}= \frac{10.9.8}{6}=120\]

\[P(X=7)=120 . \frac{1}{2}^{7}\frac{1}{2}^{3}=0,117\]

  • Aproximando pela normal temos que:

\[ n=10\]

\[\mu=n.p=10 . \frac{1}{2}=5\]

\[\sigma^{2}=n.p (1-p)=10 \frac{1}{2} \frac{1}{2}=2,5\]

Graficamente, temos:

barplot(height = dbinom(0:10,size=10,prob = 1/2),col = "white",ylim=c(0,0.3), 
        ylab="f(x), p(x)", cex.lab=0.8,cex.main=0.7)
par(new=T)
barplot(height = c(rep(0,7),dbinom(7:10,size=10,prob = 1/2)),ylim=c(0,0.3),
        border=c(rep(NA,7),rep("black",4)), col = c(rep(NA,7),rep("gray",4)))
par(new=T)
curve(dnorm(x,mean=5, sd=sqrt(2.5)),xlim=c(-0.8,10.8),ylim=c(0.0,0.3),
      xaxs="i",yaxs="i",ylab="") 

Aproximação da Binomial pela Normal
  • Sendo X uma v.a. com distribuição normal então:

\[P(Y \geq 7) \cong P(X \geq 6,5)= P(\frac{x-\mu}{\sigma}\geq \frac{6,5-\mu}{\sigma})\]

\[P(Z \geq \frac{6,5-\mu}{\sigma})= P(Z \geq 0,94) = 0,1714\]

onde \(Z \sim N(0,1)\)

  • A probabilidade encontrada pela Normal é de 0,1718 enquanto pela aproximação encontramos que é de 0,1714.

  • Formalmente, justifica-se tal aproximação pelo Teorema do Limite Central.

Fazendo o exemplo no R:

\(P(Y \geq 7)\)

1-pbinom(6,size=10,prob=1/2)
[1] 0.171875

\(P(X \geq 6.5)\)

1-pnorm(6.5,mean=5,sd=sqrt(2.5))
[1] 0.1713909
TipEXEMPLO

De um lote de produtos manufaturados, sorteamos 100 itens ao acaso. Sabemos que 10% dos itens produzidos possuem defeitos. Qual a chance que dos 100 sorteados 12 sejam defeituosos? Use a aproximação pela normal.

\(X \sim b(100;0,)\)

Considere p= número de defeituosos. Pela aproximação pela Normal temos que \(E (x)=100.0,1=10\) e \(Var(x)=100. 0,1 . 0,9 =9\). Disto segue que:

\[P(x-12)=\binom{100}{12}. (0,1)^{12} (0,9)^{88} =\frac{100!}{12! 88!}(0,1)^{12} (0,9)^{88}= 0,0987\]

Portanto, aproximando pela Normal temos a distribuição:

\[Y \sim N(10;9)\]

\[P(Y=12)=P(11,5 \leq X \leq 12,5)\]

\[=P(\frac{11,5-10}{9}\leq Z \leq \frac{12,5-10}{9})\]

\[=P(0,5 \leq Z \leq 0,83)\]

\[=0,29673-0,19146=0,1052\]

Portanto, a probabilidade é de 10,5%

9.4 Distribuição Gama

9.4.1 O Modelo Gama

Uma variável aleatória contínua X que assume valores positivos tem distribuição Gama, com parâmetros \(\alpha \geq 1\) e \(\beta>0\), com f.d.p. dada por:

NoteDEFINIÇÃO

\[ f(x;\beta,\alpha) = \begin{cases} \frac{1}{\Gamma(\alpha)\beta^{\alpha}}x^{\alpha -1} e^{\frac{-x}{\beta}}, & x > 0 \\ 0, & x \leq 0 \end{cases} \]

Sendo \(\Gamma(\alpha)\) a Função Gama:

\[ \Gamma(\alpha) = \int_{0}^{\infty} e^{-x}x^{\alpha-1}dx \quad , \quad \alpha > 0 \]

O gráfico abaixo mostra como a distribuição muda com a alteração dos parâmetros \(\alpha\) e para \(\beta=1\):

col <- rainbow(3)
a <- c(1,2,5)
plot(0,0,xlab="x",ylab="Dist. de Prob. Gamma",
     xlim = c(0,8),ylim = c(0,1),
      cex.axis=0.65, cex.lab=0.8, cex.main=0.7)
for (i in 1:3)
{
  lines(seq(0,8,by=0.01),dgamma(seq(0,8,by=0.01),a[i],1),col = col[i])
}
legend(1, 1, legend=c("alfa=1", "alfa=2", "alfa=5"),
       col=c("red", "green", "blue"), lty=1:1, cex=0.8)

Distribuição Gamma, para Beta=1 e Alfa variando

9.4.2 Momentos

NoteDEFINIÇÃO

Se \(X \sim Gama(\alpha, \beta)\) então possui os seguintes momentos:

Esperança: \[E(X)=\alpha \beta\]


Variância: \[Var(X)=\alpha \beta^{2}\]

9.5 Distribuição Qui-Quadrado

9.5.1 O Modelo Qui-Quadrado

NoteDEFINIÇÃO

Uma variável aleatória contínua Y que assume valores positivos tem distribuição Qui-Quadrado com v graus de liberdade - \(\chi^ {2}(v)\) - e possui a seguinte f.d.p.:

\[f(x;\beta,\alpha)=\left\{\begin{matrix} \frac{1}{\Gamma (v/2) 2^{v/2}}y^{(v/2) -1} e^{\frac{-y}{2}} \ , \ y>0 \\ \\ 0 \ \ \ \ \ \ \ \ \ , \ y\leq 0 \end{matrix}\right.\]

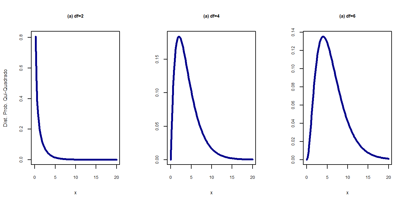
Abaixo, temos a representação gráfica da Qui-Quadrado com diversos graus de liberdade (d.f.):

par(mfrow=c(1,3))
curve(dchisq(x,df=1),xlim=c(0,20),xlab="x", ylab="Dist. Prob. Qui-Quadrado", 
      main="(a) df=2", col="darkblue",lwd=3,
      cex.axis=0.65, cex.lab=0.8, cex.main=0.7)
curve(dchisq(x,df=4),xlim=c(0,20),xlab="x", ylab="", 
      main="(a) df=4", col="darkblue",lwd=3,
      cex.axis=0.65, cex.lab=0.8, cex.main=0.7)
curve(dchisq(x,df=6),xlim=c(0,20),xlab="x", ylab="", 
      main="(a) df=6", col="darkblue",lwd=3,
      cex.axis=0.65, cex.lab=0.8, cex.main=0.7)

Distribuição Qui-Quadrado para diferentes graus de liberdade (gl)

9.5.2 Momentos

NoteDEFINIÇÃO

A distribuição Qui-Quadrado com v graus de liberdade possui os seguintes momentos: Esperança: \(E(Y)=v\)


Variância: \(Var(Y)=2v\)

Existem tabelas para obter uma probabilidade \(P(Y>y_0)\) quando Y é uma variável com distribuição Qui-Quadrado. Além disso, quando \(v>30\) podemos utilizar a aproximação normal para a distribuição Qui-Quadrado.

9.5.3 Resultados importantes

Temos dois resultados importantes:

NoteDEFINIÇÃO
  1. O quadrado de uma v.a. com distribuição normal padrão é uma v.a. com distribuição \(\chi^{2}(1)\)

  1. Uma variável aleatória \(\chi^{2}(V)\) é equivalente à soma de V normais padrões ao quadrado

9.6 Distribuição t-student

9.6.1 O Modelo t-student

NoteDEFINIÇÃO

Sejam as v.a. independentes \(X \sim N(0,1)\) e \(Y \sim \chi^{2}(v)\). Considere T:

\[T =\frac{X}{\sqrt{\frac{Y}{v}}}\]

Então T tem distribuição t-student com V graus de liberdade. Então, uma variável aleatória contínua com distribuição T tem a seguinte f.d.p.:

\[f(t,;v)= \frac{\Gamma((v+1)/2) }{\Gamma(v/2)\sqrt{\pi v}} (1+ t^{2}/v)^{\frac{-(v+1)}{2}}\] \(\infty < t < \infty\)

Para \(v\) suficientemente grande, a densidade de \(t\) aproxima-se da \(N(0,1)\). Vejamos:

curve(dnorm(x),ylim=c(0,0.4),xlim=c(-3,3),xlab="x",col="darkred",
      ylab="Dist. Prob. t-student",lwd=3)
par(new=TRUE)
curve(dt(x,df=1),ylim=c(0,0.4),xlim=c(-3,3),xlab="",col="orange",
      lty=1,ylab="")
par(new=TRUE)
curve(dt(x,df=3),ylim=c(0,0.4),xlim=c(-3,3),xlab="",col="darkgreen",
      lty=1,ylab="")
par(new=TRUE)
curve(dt(x,df=15),ylim=c(0,0.4),xlim=c(-3,3),xlab="",col="blue",
      lty=1,ylab="") 
legend(-3,0.4,lty=c(1,1,1,1), col=c("darkred","orange","darkgreen","blue"),
       legend=c("normal padrão", "t-gl=1","t-gl=3", "t-gl=15"),
       bty="n",lwd=c(2,2,2,2),cex=0.75)

Distribuição t-student para diferentes graus de liberdade (gl)

Observe que quanto maior o grau de liberdade, gl, mais próximo à normal padrão a distribuição de t-student se encontra.

9.6.2 Momentos

NoteDEFINIÇÃO

A distribuição t-student com \(v\) graus de liberdade possui os seguintes momentos: Esperança: \(E(t)=0\)


Variância: \(Var(t)=\frac{v}{v-2}\)

9.7 Distribuição F

9.7.1 O Modelo F

NoteDEFINIÇÃO

Sejam U e V duas v.a. independentes, cada uma com distribuição qui-quadrado com \(v_1\) e \(v_2\) graus de liberdade. Então a v.a.

\[W=\frac{U/v_1}{V/v_2}\]

possui distribuição F com \(v_1\) e \(v_2\) graus de liberdade, tal que \(W \sim F(v_1,v_2)\). Dessa forma, uma variável aleatória contínua com distribuição F tem a seguinte f.d.p.:

\[f(t,;v)= \frac{\Gamma((v_1+v_2)/2) }{\Gamma(v_1/2)\Gamma(v_2/2) } {(\frac{v_1}{v_2})}^{v1/2}\frac{w^{(v_1-2)/2}}{(1+v_1w/v_2)^{(v_1+v_2)/2}}\] Para \(w>0\)

9.7.2 Momentos

NoteDEFINIÇÃO

A distribuição F possui os seguites momentos:

Esperança:

\[E(W)=\frac{v_1}{v_1-v_2}\]


Variância:

\[Var(W)=\frac{2 v_2^{2}(v_1+v_2-2)}{v_1(v_2-2)^{2}(v_2-4)}\]

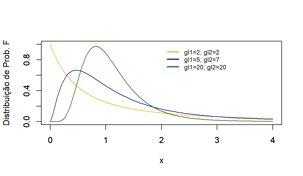
Gráficos da distribuição para diferentes combinações de \(v_1\) e \(v_2\).

x<-seq(0,10,0.1) 
curve(df(x,df1=2, df2=2),ylim=c(0,1),xlim=c(0,4),xlab="x",
      col="orange",lty=1,ylab="Distribuição de Prob. F")
par(new=TRUE)
curve(df(x,df1=5, df2=7),ylim=c(0,1),xlim=c(0,4),xlab="",
      col="darkblue",lty=1,ylab="")
par(new=TRUE)
curve(df(x,df1=20, df2=20),ylim=c(0,1),xlim=c(0,4),xlab="",
      col="darkgreen",lty=1,ylab="")
legend(2,1,lty=c(1,1,1,1), col=c("orange","darkblue","darkgreen"),
       legend=c("gl1=2; gl2=2", "gl1=5; gl2=7","gl1=20; gl2=20")
       ,bty="n",lwd=c(2,2,2,2),cex=0.75)

Distribuição de Probabilidade F

Um exemplo

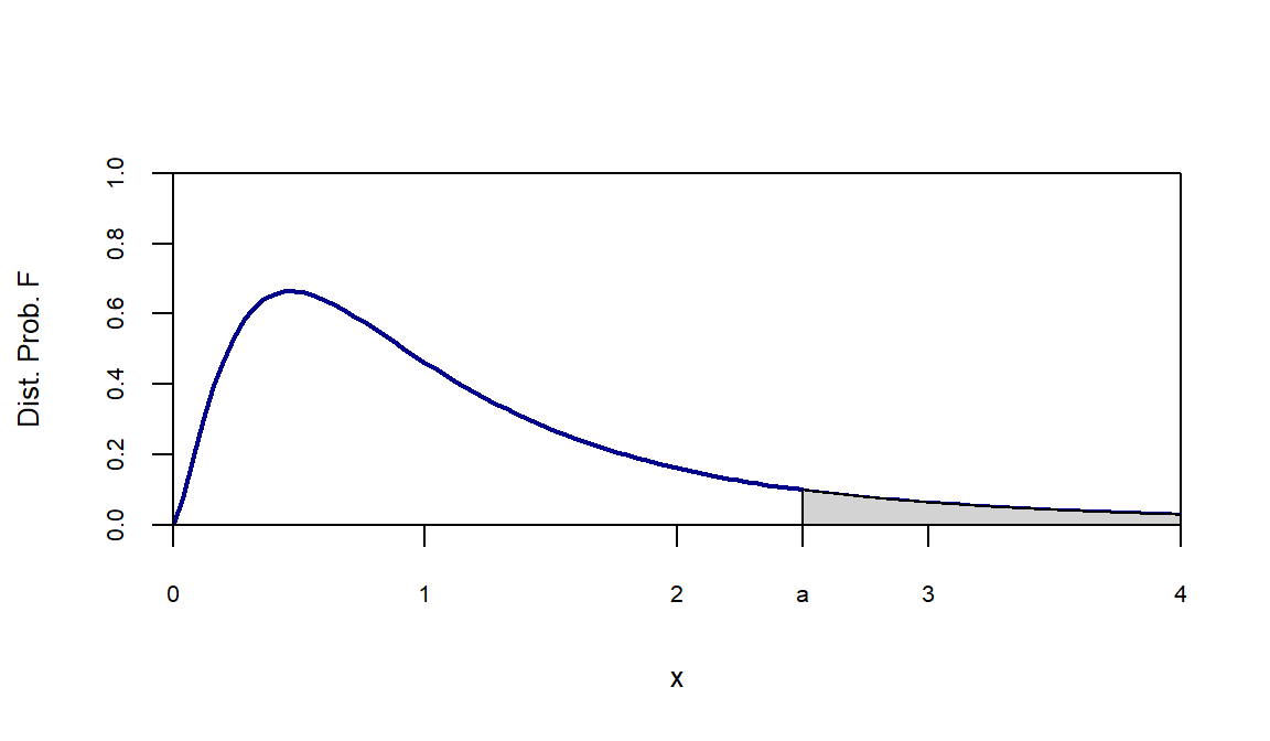
Suponha que desejamos encontrar \(P(F(v_1,v_2)> F_{\alpha})\). Isso é equivalente à encontrar a área \(\alpha\) da figura abaixo, tal que \(P(F(v_1,v_2)> F_{alpha})=\alpha\).

x<-seq(0,10,0.1)
regiao=seq(2.5,4,0.01)
cord.x <- c(min(regiao),regiao,max(regiao))
cord.y <- c(0,df(regiao,df1=5, df2=7),0) 
curve(df(x,df1=5, df2=7),xlim=c(0,4),ylim=c(0,1),xaxt='n', xlab="x",
      ylab="Dist. Prob. F",xaxs="i",yaxs="i",col="darkblue",lwd=2,
      cex.axis=0.65, cex.lab=0.8) 
axis(1,at=c(0,1, 2, 2.5,3, 4),labels =
       c(0,1, 2, "a" ,3, 4),cex.axis=0.65, cex.lab=0.8) 
polygon(cord.x,cord.y,col='lightgray')

Encontrando a Probabilidade para Distribuição de Probabilidade F

Para valores inferiores temos que:

\[F(v_1,v_2)=\frac{1}{F(v_2,v_1)}\]

TipEXEMPLO

Seja \(W \sim F(5,7)\).Calcule o valor de \(F_{\alpha}\) tal que:

\(P(F>F_{\alpha})=0,05\) e \(P(F \leq F_{\alpha})=0,95\)

Consultando a tabela para a distribuição F retirada de Morettin e Bussab (2010) e representada abaixo temos que:

\(P(F>F_{\alpha})=0,05\) e \(P(F \leq F_{\alpha})=0,95\) para \(F_{\alpha}=3,97\)

Tabela da Distribuição F
TipEXEMPLO

Seja \(W \sim F(5,7)\). Calcule \(P(F<F_{\alpha})=0,05\).

\[P(F(5,7)<F_{\alpha})= P(\frac{1}{F(7,5)}<F_{\alpha})=P(F(7,5)>\frac{1}{F_{\alpha}})\]

Pela tabela:

\[\frac{1}{F_{\alpha}}=4,8 \rightarrow F_{\alpha}=0,205\]

9.9 Exercícios

Exercício 1 (ANPEC 2022 — Questão 02)

Tema: Distribuições contínuas, momentos e transformação linear.

Seja \(X\) uma variável aleatória com a seguinte função densidade de probabilidade \[f(x)= \begin{cases} \dfrac{x}{8}, & \text{para } 0 \le x \le 4,\\ 0, & \text{caso contrário.} \end{cases}\]

Julgue as afirmativas abaixo:

  1. \(E(X)=\dfrac{1}{8}\).

  2. \(E(X^2)=8\).

  3. A mediana de \(X\) é 3.

  4. Se \(Z=2+3X\), então \(E(Z)=5\).

  5. Se \(Z=2+3X\), então \(Var(Z)=80\).

Primeiro, confirme a densidade \[\int_0^4 \frac{x}{8}\,dx=\frac{1}{8}\cdot \frac{4^2}{2}=1.\]

Agora, calculamos a esperança \[E[X]=\int_0^4 x\cdot \frac{x}{8}\,dx =\frac{1}{8}\int_0^4 x^2\,dx =\frac{1}{8}\cdot \frac{64}{3} =\frac{8}{3}.\]

Logo, o item 0 é F.

Além disso, \[E[X^2]=\int_0^4 x^2\cdot \frac{x}{8}\,dx =\frac{1}{8}\int_0^4 x^3\,dx =\frac{1}{8}\cdot 64 =8.\] Então o item 1 é V.

A função distribuição acumulada, para \(0\le x\le 4\), é \[F(x)=\int_0^x \frac{t}{8}\,dt=\frac{x^2}{16}.\] A mediana \(m\) satisfaz a condição \[\frac{m^2}{16}=\frac12 \quad \Rightarrow \quad m=\sqrt{8}=2\sqrt{2}\approx 2{,}83.\] Portanto, o item 2 é F.

Se \(Z=2+3X\), então \[E[Z]=2+3E[X]=2+3\cdot \frac{8}{3}=10,\] logo o item 3 é F.

Como a variância é \[Var(X)=E[X^2]-E[X]^2=8-\left(\frac{8}{3}\right)^2 =8-\frac{64}{9} =\frac{8}{9},\] segue que \[Var(Z)=9Var(X)=9\cdot \frac{8}{9}=8.\] Portanto, o item 4 é F.

Comentário econômico: a questão reforça como momentos e transformações lineares mudam escala e localização, mas não alteram a lógica básica da distribuição.

Exercício 2

Tema: Distribuição Bernoulli.

Uma fintech acompanha se um novo cliente permanece adimplente no primeiro ano do contrato. Defina \[X= \begin{cases} 1, & \text{se o cliente permanecer adimplente},\\ 0, & \text{caso contrário.} \end{cases}\] Suponha que \(P(X=1)=0{,}85\).

  1. Escreva a função de probabilidade de \(X\).

  2. Calcule \(E(X)\) e \(Var(X)\).

  3. Se o retorno líquido por cliente for \(R=200X-50\), calcule \(E(R)\).

Interpretação econômica pedida: interprete \(X\) como um indicador de bom desempenho de crédito.

Como \(X\sim \text{Bernoulli}(0{,}85)\), sua função de probabilidade é \[P(X=1)=0{,}85, \qquad P(X=0)=0{,}15.\]

Logo, os momentos são \[E[X]=p=0{,}85, \qquad Var(X)=p(1-p)=0{,}85\cdot 0{,}15=0{,}1275.\]

Para a função linear \[R=200X-50,\] temos \[E[R]=200E[X]-50=200(0{,}85)-50=120.\]

Comentário econômico: em média, cada novo cliente gera retorno líquido esperado de 120 unidades monetárias.

Exercício 3

Tema: Distribuição Binomial.

Um banco concede 20 novos empréstimos independentes. A probabilidade de atraso na primeira parcela para cada contrato é de \(0{,}05\). Seja \(Y\) o número de contratos com atraso.

  1. Identifique a distribuição de \(Y\).

  2. Calcule \(P(Y=0)\).

  3. Calcule \(P(Y\le 1)\).

  4. Calcule \(E(Y)\) e \(Var(Y)\).

Interpretação econômica pedida: interprete \(Y\) como número de inadimplências em uma carteira pequena.

Como há 20 contratos independentes e probabilidade de atraso igual a 0,05, a distribuição de \(Y\) é \[Y\sim \text{Binomial}(n=20,p=0{,}05).\]

  1. Identificação \[Y\sim \text{Bin}(20,0{,}05).\]

  2. Probabilidade de nenhum atraso \[P(Y=0)=0{,}95^{20}\approx 0{,}3585.\]

  3. Probabilidade de no máximo 1 atraso \[P(Y\le 1)=P(Y=0)+P(Y=1).\] Como a probabilidade de exatamente 1 atraso é \[P(Y=1)=\binom{20}{1}(0{,}05)(0{,}95)^{19}\approx 0{,}3774,\] então \[P(Y\le 1)\approx 0{,}3585+0{,}3774=0{,}7358.\]

  4. Esperança e Variância \[E[Y]=np=20\cdot 0{,}05=1, \qquad Var(Y)=np(1-p)=20\cdot 0{,}05\cdot 0{,}95=0{,}95.\]

Comentário econômico: a carteira tem, em média, 1 atraso inicial, com dispersão relativamente baixa.

Exercício 4 (ANPEC 2021 — Questão 06)

Tema: Distribuição Poisson.

Suponha que a variável aleatória \(X\) tem Distribuição de Poisson com média \(\tau\) (em que \(\tau>0\)), e que a variável aleatória \(Y\) tem Distribuição de Poisson com média \(\mu\) (em que \(\mu>0\)). Considere que \(X\) e \(Y\) são variáveis aleatórias independentes. Supondo também que \(k\) e \(n\) são inteiros tais que \(0\le k\le n\), são corretas as afirmativas abaixo:

  1. Usando o fato de que \[(\tau+\mu)^n=\sum_{k=0}^{n}\binom{n}{k}\mu^{\,n-k}\tau^k, \quad \text{em que } \binom{n}{k}=\frac{n!}{(n-k)!k!}\] podemos dizer que, para qualquer \(n>0\), \[P(X+Y=n)=\frac{e^{-\tau-\mu}}{n!}.\]

  2. Se \(Z=X+Y\), então \(E(Z)=\tau+\mu\).

  3. \[P[(Y=k)\cap (X+Y=n)] = \frac{e^{-\tau}\tau^k}{k!}\cdot \frac{e^{-\mu}\mu^{n-k}}{(n-k)!}.\]

  4. \[P(Y=k\mid X+Y=n) = \frac{n!}{k!(n-k)!}\cdot \frac{\tau^k\mu^{n-k}}{(\tau+\mu)^n}.\]

  5. A distribuição condicional de \(Y\), dado que \(X+Y=n\), é uma binomial com parâmetros \(n\) e \((\tau+\mu)\).

Sabemos que, se \(X\sim \text{Poisson}(\tau)\) e \(Y\sim \text{Poisson}(\mu)\) são independentes, então \[X+Y\sim \text{Poisson}(\tau+\mu).\]

  1. F. O correto é a fórmula abaixo \[P(X+Y=n)=e^{-(\tau+\mu)}\frac{(\tau+\mu)^n}{n!}.\] Falta o fator \((\tau+\mu)^n\).

  2. V. Se \(Z=X+Y\), então \[E[Z]=E[X]+E[Y]=\tau+\mu.\]

  3. F. O evento \(\{Y=k,\ X+Y=n\}\) equivale a \(\{Y=k,\ X=n-k\}\). Logo, \[P[(Y=k)\cap(X+Y=n)] = \frac{e^{-\mu}\mu^k}{k!} \cdot \frac{e^{-\tau}\tau^{n-k}}{(n-k)!}.\]

    A afirmativa troca os papéis de \(\tau\) e \(\mu\).

  4. F. Pela razão entre a conjunta e a marginal de \(X+Y\), temos \[P(Y=k\mid X+Y=n) = \binom{n}{k} \left(\frac{\mu}{\tau+\mu}\right)^k \left(\frac{\tau}{\tau+\mu}\right)^{n-k}.\] A expressão dada novamente troca os papéis de \(\tau\) e \(\mu\).

  5. F. A condicional é binomial com os parâmetros \[n \quad \text{e} \quad \frac{\mu}{\tau+\mu},\] e não com parâmetro \((\tau+\mu)\).

Comentário econômico: a soma de duas contagens independentes de eventos raros continua Poisson, o que é muito útil para agregar chegadas, falhas ou demandas.

Exercício 5

Tema: Distribuição Geométrica.

Uma startup realiza reuniões mensais com potenciais investidores. A probabilidade de fechar o primeiro aporte em cada reunião é \(0{,}25\), independentemente das reuniões anteriores. Seja \(T\) o número da reunião em que ocorre o primeiro aporte.

  1. Identifique a distribuição de \(T\).

  2. Calcule \(P(T=1)\).

  3. Calcule \(P(T>3)\).

  4. Calcule \(E(T)\) e \(Var(T)\).

Interpretação econômica pedida: interprete \(T\) como tempo de espera até o primeiro sucesso.

Como a probabilidade de sucesso em cada reunião é \(p=0{,}25\), a distribuição é \[T\sim \text{Geométrica}(0{,}25),\] com suporte \(t=1,2,3,\dots\)

Sua função de probabilidade é \[P(T=t)=(1-p)^{t-1}p=(0{,}75)^{t-1}0{,}25.\]

  1. Identificação \[T\sim \text{Geométrica}(0{,}25).\]

  2. Probabilidade no primeiro mês \[P(T=1)=0{,}25.\]

  3. Probabilidade de demorar mais de 3 meses \[P(T>3)=(1-p)^3=0{,}75^3=0{,}421875.\]

  4. Para a geométrica com suporte em \(\{1,2,\dots\}\), os momentos são \[E[T]=\frac{1}{p}=\frac{1}{0{,}25}=4,\] \[Var(T)=\frac{1-p}{p^2} =\frac{0{,}75}{0{,}25^2} =12.\]

Comentário econômico: em média, o primeiro aporte ocorre na 4ª reunião.

Exercício 6 (ANPEC 2015)

Tema: Distribuição Uniforme.

Seja \(X\) uma variável aleatória cuja f.d.p. é dada por \[f(x)=\frac{1}{2\alpha}, \qquad \text{em que } -\alpha\le x\le \alpha \text{ e } \alpha>0.\]

Podemos afirmar que:

  1. A probabilidade de que \(X\) se situe entre \(-\alpha\) e \(-\alpha/4\) é igual a \(3/8\).

  2. A mediana de \(X\) é igual a zero.

  3. A probabilidade de que \(X\) se situe entre \(-\alpha/2\) e \(\alpha/2\) é igual a \(3/4\).

  4. \(E[X]=0\).

  5. A variância de \(X\) é igual a \(\alpha^2/3\).

Como \(X\sim U[-\alpha,\alpha]\), probabilidades são comprimentos de intervalo divididos por \(2\alpha\), e a distribuição é simétrica.

  1. V. O comprimento do intervalo \([-\alpha,-\alpha/4]\) é \[-\frac{\alpha}{4}-(-\alpha)=\frac{3\alpha}{4}.\] Então, calculamos \[P\left(-\alpha\le X\le -\frac{\alpha}{4}\right) =\frac{3\alpha/4}{2\alpha}=\frac{3}{8}.\]

  2. V. Pela simetria em torno de 0, a mediana é zero.

  3. F. O comprimento de \([-\alpha/2,\alpha/2]\) é \(\alpha\), logo \[P\left(-\frac{\alpha}{2}\le X\le \frac{\alpha}{2}\right) =\frac{\alpha}{2\alpha}=\frac12.\]

  4. V. Pela simetria, a esperança é nula \[E[X]=0.\]

  5. V. Para uniforme contínua em \([a,b]\), a variância é \[Var(X)=\frac{(b-a)^2}{12}.\] Aqui, \(a=-\alpha\) e \(b=\alpha\), então \[Var(X)=\frac{(2\alpha)^2}{12}=\frac{\alpha^2}{3}.\]

Comentário econômico: a uniforme é útil quando todos os valores em um intervalo são igualmente plausíveis.

Exercício 7

Tema: Distribuição Exponencial.

O tempo de espera, em horas, até a chegada do próximo pedido em uma plataforma digital segue distribuição exponencial com média 2 horas. Seja \(W\) esse tempo.

  1. Determine o parâmetro \(\lambda\) da distribuição.

  2. Calcule \(P(W>3)\).

  3. Calcule \(P(W>5\mid W>2)\).

  4. Calcule \(E(W)\) e \(Var(W)\).

Interpretação econômica pedida: interprete a propriedade sem memória no contexto de chegada de pedidos.

Se a média da exponencial é 2 horas, então \[E[W]=\frac{1}{\lambda}=2 \quad \Rightarrow \quad \lambda=\frac12.\]

Logo, a distribuição é \[W\sim \text{Exponencial}\left(\lambda=\frac12\right).\]

  1. Parâmetro \[\lambda=\frac12.\]

  2. Para exponencial, a probabilidade acumulada complementar é \[P(W>t)=e^{-\lambda t}.\] Assim, \[P(W>3)=e^{-(1/2)\cdot 3}=e^{-1{,}5}\approx 0{,}2231.\]

  3. Pela propriedade sem memória, o cálculo se simplifica \[P(W>5\mid W>2)=P(W>3)=e^{-1{,}5}\approx 0{,}2231.\]

  4. Momentos \[E(W)=\frac{1}{\lambda}=2, \qquad Var(W)=\frac{1}{\lambda^2}=4.\]

Comentário econômico: se já esperamos 2 horas sem pedido, a distribuição do tempo adicional até o próximo pedido continua a mesma em termos probabilísticos.

Exercício 8 (Morettin & Bussab, Cap. 7, Ex. 15)

Tema: Distribuição Normal.

Para \(X\sim N(100,100)\), calcule:

  1. \(P(X<115)\);

  2. \(P(X\ge 80)\);

  3. \(P(|X-100|\le 10)\);

  4. o valor \(a\), tal que \(P(100-a\le X\le 100+a)=0{,}95\).

Interpretação econômica pedida: interprete o item (d) como uma faixa central de cobertura de 95%.

Como \(X\sim N(100,100)\), então sabemos que \[\mu=100, \qquad \sigma=10.\]

  1. Padronizando \[P(X<115)=P\left(Z<\frac{115-100}{10}\right)=P(Z<1{,}5)\approx 0{,}9332.\]

  2. Pela simetria da Normal \[P(X\ge 80)=P\left(Z\ge \frac{80-100}{10}\right)=P(Z\ge -2)=P(Z\le 2)\approx 0{,}9772.\]

  3. Intervalo central \[P(|X-100|\le 10)=P(90\le X\le 110)=P(-1\le Z\le 1)\approx 0{,}6827.\]

  4. Queremos encontrar a margem \[P\left(-\frac{a}{10}\le Z\le \frac{a}{10}\right)=0{,}95.\] Logo, o valor crítico é \[\frac{a}{10}=z_{0{,}975}\approx 1{,}96 \quad \Rightarrow \quad a\approx 19{,}6.\]

Comentário econômico: a faixa central de 95% é aproximadamente \(100\pm 19{,}6\).

Exercício 9 (Morettin & Bussab, Cap. 7, Ex. 18)

Tema: Distribuição Normal aplicada.

As vendas de determinado produto têm distribuição aproximadamente normal, com média 500 unidades e desvio padrão 50 unidades. Se a empresa decide fabricar 600 unidades no mês em estudo, qual é a probabilidade de que não possa atender a todos os pedidos desse mês, por estar com a produção esgotada?

Interpretação econômica pedida: interprete o resultado como risco de ruptura de estoque.

Seja \(D\) a demanda mensal. Então a distribuição é \[D\sim N(500,50^2).\]

A empresa produz 600 unidades. Haverá falta quando a demanda for superior à produção \[D>600.\]

Padronizando para a normal padrão \[P(D>600)=P\left(Z>\frac{600-500}{50}\right)=P(Z>2).\]

Portanto, consultando a tabela \[P(D>600)=1-\Phi(2)\approx 1-0{,}9772=0{,}0228.\]

Comentário econômico: o risco de produção insuficiente é de aproximadamente 2,28%.

Exercício 10 (Morettin & Bussab, Cap. 7, Ex. 19)

Tema: Comparação entre distribuições normais.

Suponha que as amplitudes de vida de dois aparelhos elétricos, \(D_1\) e \(D_2\), tenham distribuições \(N(42,36)\) e \(N(45,9)\), respectivamente. Se os aparelhos são feitos para ser usados por um período de 45 horas, qual aparelho deve ser preferido? E se for por um período de 49 horas?

Interpretação econômica pedida: interprete a escolha como decisão sob risco entre duas tecnologias.

Temos as distribuições de cada aparelho \[D_1\sim N(42,36)\quad (\sigma_1=6), \qquad D_2\sim N(45,9)\quad (\sigma_2=3).\]

Para uso por 45 horas, interessa comparar o risco de falha \[P(D_1>45) \quad \text{e} \quad P(D_2>45).\]

Para \(D_1\) calculamos \[P(D_1>45)=P\left(Z>\frac{45-42}{6}\right)=P(Z>0{,}5)\approx 0{,}3085.\]

Para \(D_2\) \[P(D_2>45)=P\left(Z>\frac{45-45}{3}\right)=P(Z>0)=0{,}5.\]

Logo, para 45 horas, prefere-se \(D_2\).

Agora, para 49 horas \[P(D_1>49)=P\left(Z>\frac{49-42}{6}\right)=P(Z>1{,}1667)\approx 0{,}1217,\]

\[P(D_2>49)=P\left(Z>\frac{49-45}{3}\right)=P(Z>1{,}3333)\approx 0{,}0912.\]

Logo, para 49 horas, prefere-se \(D_1\).

Comentário econômico: um aparelho tem maior média, o outro maior dispersão; a escolha depende do horizonte mínimo exigido.

Exercício 11 (Morettin & Bussab, Cap. 7, Ex. 22)

Tema: Aproximação normal da binomial.

Seja \(Y\) com distribuição binomial de parâmetros \(n=10\) e \(p=0{,}4\). Determine a aproximação normal para:

  1. \(P(3<Y<8)\);

  2. \(P(Y\ge 7)\);

  3. \(P(Y<5)\).

Interpretação econômica pedida: explique por que a correção de continuidade ajuda na aproximação.

Se a variável original é

\[Y\sim \text{Bin}(10; 0,4),\]

então, pela aproximação normal, utilizamos

\[Y\approx N(np,np(1-p))=N(4;2,4).\]

Logo, os parâmetros são

\[\mu=4, \qquad \sigma=\sqrt{2,4}\approx 1,549.\]

Usando correção de continuidade:

  1. Intervalo aberto \[P(3<Y<8)=P(4\le Y\le 7)\approx P(3{,}5<Y<7{,}5).\]

    Então, padronizando obtemos

    \[P(3{,}5<Y<7{,}5) = P\left(\frac{3{,}5-4}{1{,}549}<Z<\frac{7{,}5-4}{1{,}549}\right)\]

    \[= P(-0{,}323<Z<2{,}259) \approx 0{,}6146.\]

  2. Cauda direita

    \[P(Y\ge 7)\approx P(Y>6{,}5) = P\left(Z>\frac{6{,}5-4}{1{,}549}\right) = P(Z>1{,}614) \approx 0{,}0533.\]

  3. Cauda esquerda

    \[P(Y<5)=P(Y\le 4)\approx P(Y<4{,}5) = P\left(Z<\frac{4{,}5-4}{1{,}549}\right) = P(Z<0{,}323) \approx 0{,}6266.\]

Comentário econômico: a correção de continuidade melhora a passagem de uma variável discreta para a aproximação contínua normal.


  1. http://www.portalaction.com.br/probabilidades/62-distribuicao-normal↩︎